项目来了 | 关于公布“春昇杯”医学创新 人才大赛 (2023?上海)获奖名单的通知

10/12/2023

上海市卫健委

上海市卫健委

119

10/12/2023 11:00:00 AM

各区卫生健康委,申康医院发展中心、有关大学、中福会,各委直属单位,有关医疗机构,上海市社会医疗机构协会,有关单位:

 

 

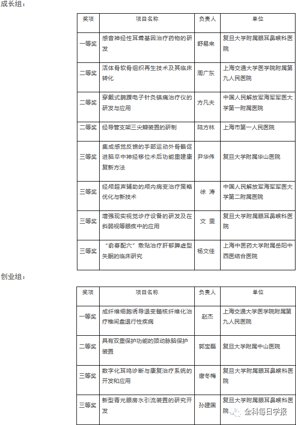
为进一步发现培养医学创新人才,激发本市医疗卫生机构科技成果转化动力,促进医学创新与产业资源深度融合,打造具有国际影响力的医学高地,在市委人才工作领导小组办公室指导下,市卫生健康委联合市科委、市经济信息化委、市知识产权局、市药品监管局共同举办了“春昇杯”医学创新人才大赛(2023•上海)。经初赛、复赛和决赛,共决出“感音神经性耳聋基因治疗药物的研发”等12个项目分列一等奖、二等奖和三等奖(名单见附件)。

 

希望各单位充分用好大赛资源,积极推动高价值专利的高效益运用,不断促进医学科技成果转化。

 

特此通知。

 

附件:“春昇杯”医学创新人才大赛(2023•上海)获奖名单

 

上海市卫生健康委员会       上海市科学技术委员会

上海市经济和信息化委员会         上海市知识产权局

上海市药品监督管理局

    2023年9月28日

 

附件:“春昇杯”医学创新人才大赛(2023•上海)获奖名单

 

版权所有 ©2018 智医创工具 All Rights Reserved. 沪ICP备12048712号-4