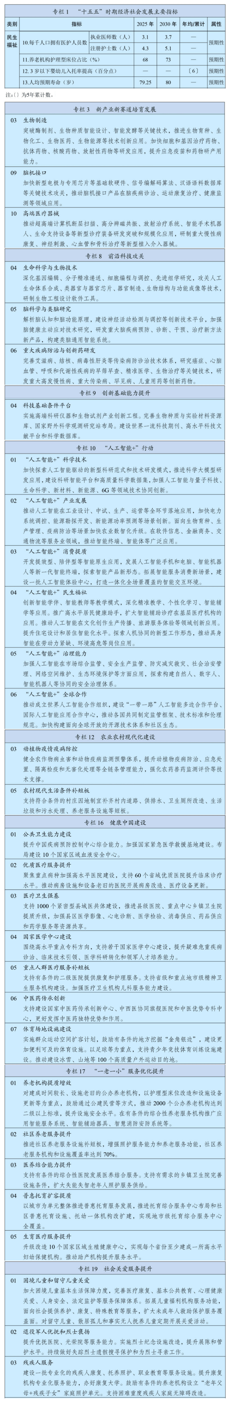
3月12日,十四届全国人大四次会议表决通过国民经济和社会发展第十五个五年规划纲要。纲要共分为18篇,对我国未来5年的经济社会发展作出全面部署。其中,对未来5年卫生健康领域的发展,纲要围绕人口高质量发展、健康中国建设、积极应对人口老龄化等核心任务明确行动方向,提出“人民群众养老托育服务需求得到更好满足,人均预期寿命提高到80岁,社会保障制度更加优化更可持续,基本公共服务均等化水平明显提升”的主要目标,明确“每千人口拥有执业医师数3.7人、注册护士数5.1人,养老机构护理型床位占比达到73%,3岁以下婴幼儿入托率提高6个百分点”等主要指标,奋力开创中国式现代化建设新局面。

