徐汇枫林社区荣获第十届上海市青年医学科普能力大赛一等奖及优秀组织单位

8/18/2023

小全编辑

全科之窗|ABC平台编辑

122

8/18/2023 12:36:00 PM

 

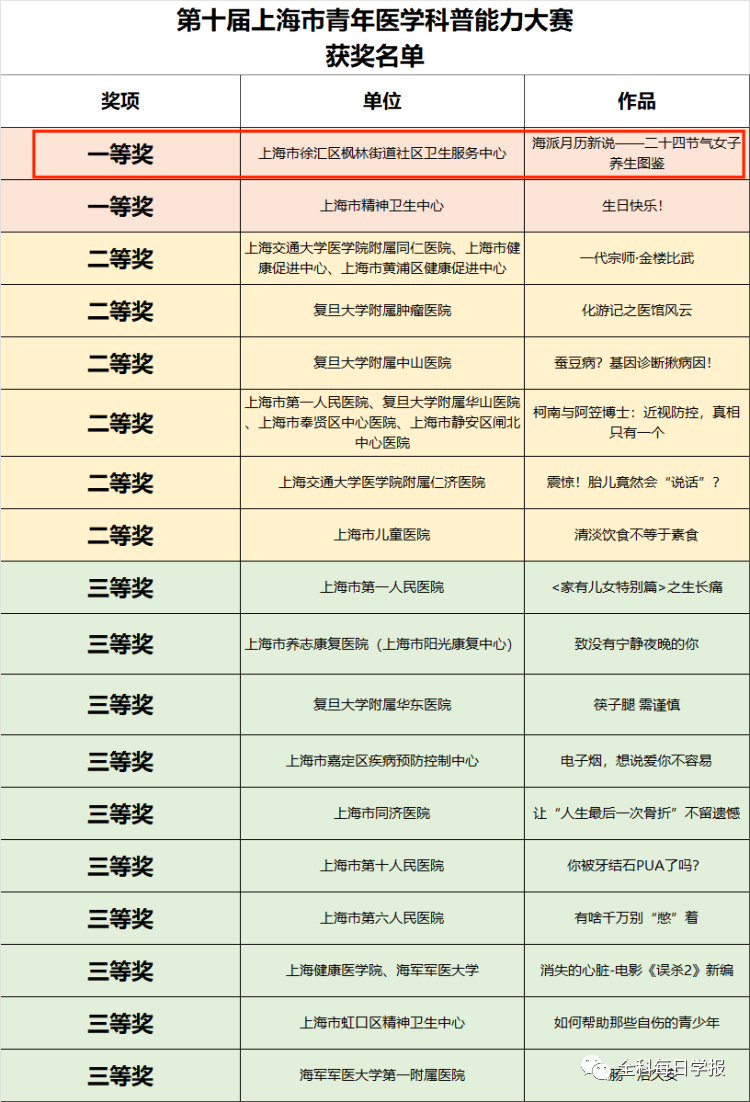
青年医生如何用科普讲好健康故事?2023年8月16日,由上海市卫生健康委员会指导,上海市医学会主办的“第十届上海市青年医学科普能力大赛”上,徐汇区枫林街道社区卫生服务中心作为全市249家社区卫生服务中心唯一入围总决赛单位荣获第十届上海市青年医学科普能力大赛优秀组织单位,屠丽萍团队的中医科普舞台剧《海派月历新说——24节气女子养生图鉴》拔得头筹,以全场最高分荣获一等奖!

01 大赛介绍

“青科赛”是上海首个创办的医学科普类大赛,也是上海市医学会十年科普行不止的重要科普品牌。“大卫生大健康”理念下,医学科普已成为公众了解医学健康知识、树立正确健康观念的重要途径。“青科赛”初衷旨在发挥上海市医学会平台和凝聚作用,齐聚医学会各专科分会、专家力量,普遍提高上海青年医务和健康促进人员的科普能力,满足全民健康战略对于高质量医学科普的要求。

 

02 比赛风采

一等奖作品《海派月历新说——24节气女子养生图鉴》通过沉浸式剧本杀这种大众喜闻乐见的形式,将海派中医的养生哲学用接地气,有烟火气的传播方式展现在大家面前。配合夸张的表演、舞台道具及背景灯光的多媒体展现,让大家声临其境地跟随枫林小公主获得顺时养生、应季而康的通关秘籍,赢得“满堂彩”。

 

 

03 获奖感言

新时代健康,新青年科普。枫林社区卫生服务中心将积极探索健康上海、健康中国建设新征程中的科普模式创新,依托上海市健康科普平台,切实加强健康科普复合型人才与学科建设,优化科普人才队伍结构,让健康科普知识、技能和理念惠及更多居民,持续提升居民的健康获得感,当好社区健康“守门人”,打造居民“家门口”有特色、有温度、有内涵的高质量社区卫生服务中心。

版权所有 ©2018 智医创工具 All Rights Reserved. 沪ICP备12048712号-4