各区卫生健康委,申康医院发展中心、有关大学、中福会,上海市妇幼保健中心,有关市级医疗机构:
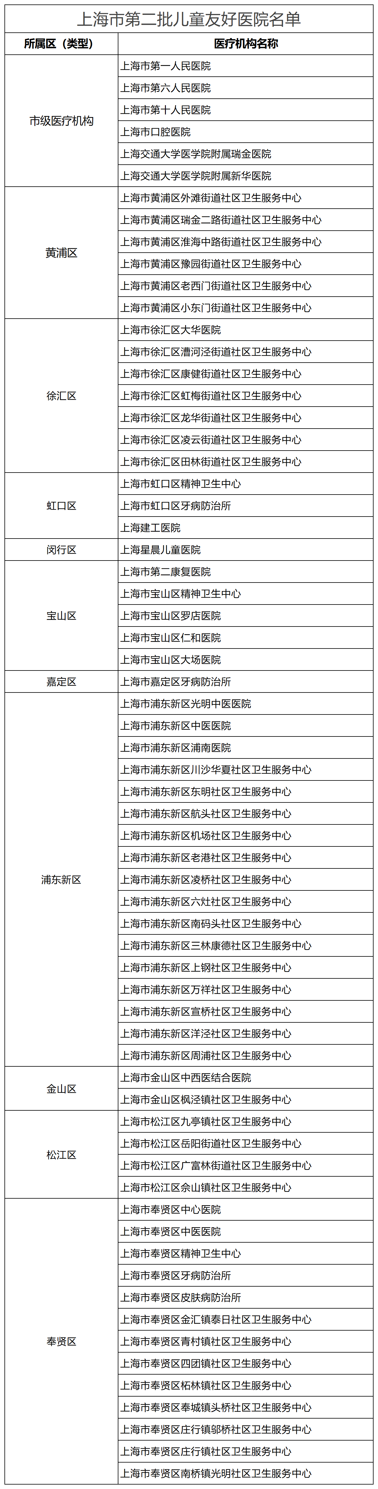
为贯彻落实《上海市人民政府办公厅关于印发〈上海市儿童友好城市建设实施方案〉的通知》(沪府办发〔2022〕17号)和《关于印发〈上海市推进儿童友好城市建设三年行动方案(2023-2025年)〉的通知》(沪发改人口〔2023〕11号)中建设儿童友好医院的工作要求,我委按照《关于印发〈上海市儿童友好医院建设评估工作方案〉的通知》(沪卫妇幼〔2024〕22号)组织开展了自评、申报、评估、复核等工作,65家医疗机构符合上海市儿童友好医院有关标准。经公示无异议,现将名单予以公布(见附件)。
各有关医疗机构要按照国家和本市相关要求,结合自身特点,持续深化儿童友好医院建设,为全市高质量建设儿童友好医院创造更多可复制可推广的经验。各办医主体要加强对有关医疗机构的业务指导和管理,将儿童友好医院建设与儿童友好城市建设紧密相连、协同推进。各区卫生健康委、申康医院发展中心要对已获评本市儿童友好医院的单位建立动态管理机制,对发生与儿童相关且经鉴定定性为二级及以上负主要责任的医疗事故或其他违法情形的医疗机构,我委将取消其本市儿童友好医院资格。
上海市卫生健康委员会
2025年12月4日
