各有关单位:
根据《上海市卫生健康委员会关于申报2025年度医学新技术研究与转化种子计划项目的通知》(沪卫科教〔2025〕19号)要求,我委采取公开招标方式开展了2025年度上海市卫生健康委员会医学新技术研究与转化种子计划项目的申报和评审工作。
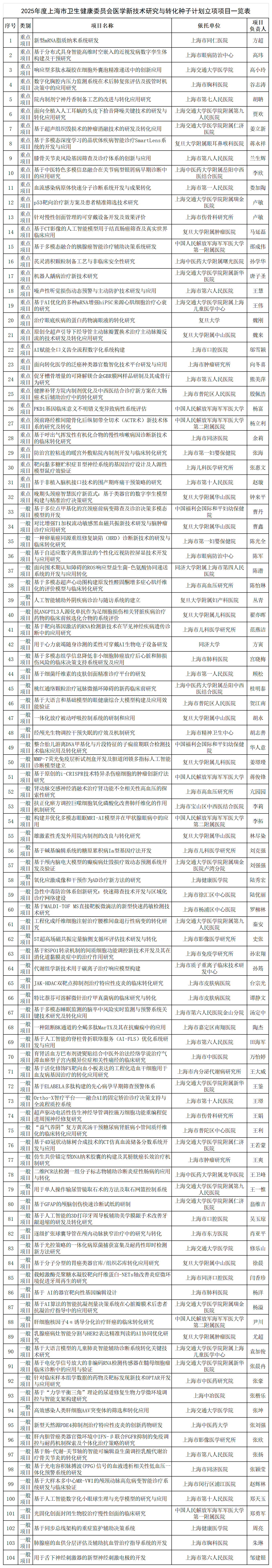
经专家评审,现决定将“新型mRNA脂质纳米系统研发”等104个研究项目列入2025年度上海市卫生健康委员会医学新技术研究与转化种子计划项目,其中重点项目32项,一般项目72项(详见附件),附件电子版请至上海市卫生健康委员会网站(https://wsjkw.sh.gov.cn)下载。项目研究周期为三年。资助经费按项目申请资助数额资助,重点项目最高不超过80万元,一般项目最高不超过20万元,最终资助经费以预算审核结果为准,各单位对立项项目可根据实际情况予以配套支持。
请各项目承担单位遵循医学伦理、生物安全以及知识产权的有关要求开展研究,根据计划任务书及相关财务制度的要求,加强专项经费管理,专款专用,规范资金使用,确保项目按既定目标实施,并按我委有关规定定期汇报进展情况。
特此通知。
附件:2025年度上海市卫生健康委员会医学新技术研究与转化种子计划立项项目一览表
上海市卫生健康委员会
2025年10月31日
