各区卫生健康委,申康医院发展中心、有关大学、中福会,各委直属单位,各市级医疗机构,市社会医疗机构协会,有关医事团体,有关新媒体公众号:
为进一步推进上海市健康类新媒体工作发展,加强卫生健康行业新媒体阵地和意识形态建设,满足不同人群对健康信息的多元化需求,切实提升健康传播、网络宣传工作的整体水平,市卫生健康委、市委网信办、市政府新闻办联合开展了“2024年上海市十大健康新媒体”推选活动。
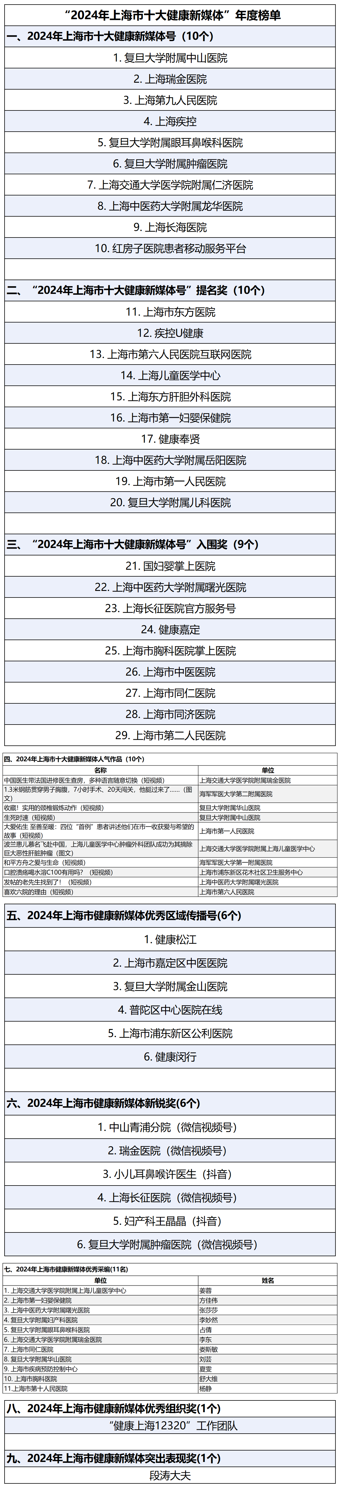
本次健康新媒体推选活动,涵盖本市卫生健康系统各单位、科室、医务人员开设的新媒体平台账号(包括微信公众号、微信视频号、抖音等)、其他医学健康类自媒体;与本市卫生健康相关的图文类、短视频类新媒体作品;一线新媒体采编工作人员。经过网络投票和专家评审,综合对新媒体传播力、影响力等进行全面评估,最终推选出“2024年上海市十大健康新媒体号”(10个)、“2024年上海市十大健康新媒体号”提名奖(10个)、“2024年上海市十大健康新媒体号”入围奖(9个)、“2024年上海市十大健康新媒体人气作品”(10个)、“2024年上海市健康新媒体优秀区域传播号”(6个)、“2024年上海市健康新媒体新锐奖”(6个)、“2024年上海市健康新媒体优秀采编”(11名)、“2024年上海市健康新媒体优秀组织奖”(1个)、“2024年上海市健康新媒体突出表现奖”(1个)。具体名单见附件。
希望各单位不断加强卫生健康新媒体阵地建设,充分整合行业资源、持续聚焦行业特色,更好发挥优质健康新媒体的示范引领作用,探索健康传播新模式,推动卫生健康宣传再上新台阶,助力健康上海建设。
上海市卫生健康委员会
中共上海市委网络安全和信息化委员会办公室
上海市人民政府新闻办公室

2025年9月15日