项目来了 | 上海市卫生健康委员会关于公布2025年度上海市社区全科医生能力提升推广项目的通知

5/29/2025

上海市卫健委

上海市卫健委

127

5/29/2025 2:53:00 PM

各区卫生健康委,各有关单位:

 

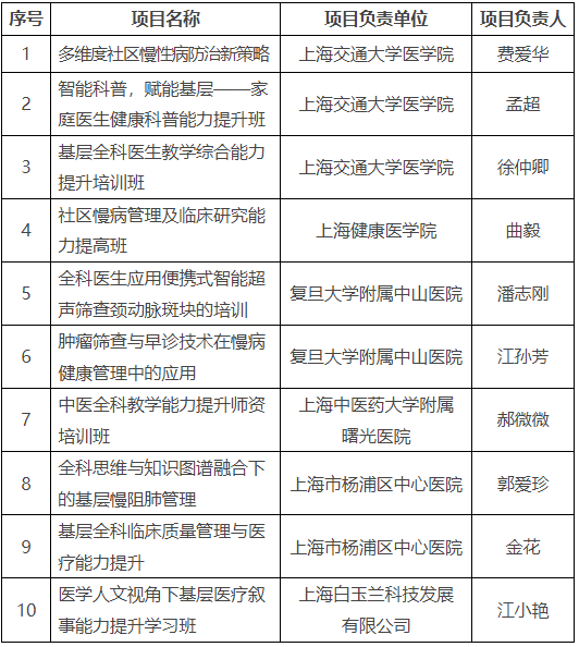
为全面贯彻落实《上海市人民政府办公厅关于印发<进一步提升本市社区卫生服务能力的实施方案>的通知》,适应基层卫生高质量发展需要,系统提升社区全科医生职业能力水平,现将“多维度社区慢性病防治新策略”等10个项目列入2025年度上海市社区全科医生能力提升推广项目。推广项目纳入上海市继续医学教育项目并单独管理,参加项目培训获得相应学分,形成培训记录。

 

请各项目举办单位及项目负责人高度重视,严格按照继续医学教育项目管理有关规定开展项目,确保项目质量。请各区卫生健康委指导辖区社区卫生服务中心结合基层卫生服务能力提升要求和实际需求,选择参加培训项目,确保学有所用,切实提升社区卫生服务能力。

 

项目单位启动项目招生工作后,学员可在上海市继续医学教育网站(https://shanghaicme.com/shcme/index)首页“办班通知”栏目内查看。

特此通知。

 

附件:2025年度上海市社区全科医生能力提升推广项目

 

上海市卫生健康委员会

2025年5月23日

 

附件:2025年度上海市社区全科医生能力提升推广项目

 

版权所有 ©2018 智医创工具 All Rights Reserved. 沪ICP备12048712号-4