项目来了 | 上海市卫生健康委员会、上海市中医药管理局、上海市财政局关于开展中医药特色巡诊服务的社区卫生服务站建设的通知

3/7/2025

上海市卫健委

上海市卫健委

130

3/7/2025 2:32:00 PM

各区卫生健康委、财政局:

 

根据市委、市政府2025年上海市为民办实事项目工作要求,本市将在2022-2024年中医药特色站点建设基础上继续建设一批开展中医药特色巡诊服务的社区卫生服务站(以下简称“中医药特色巡诊站点”),满足周边居民“最后一公里”高品质的中医药健康服务需求。现就相关工作通知如下。

 

一、建设目标

 

以社区卫生服务中心为依托,在保障中心中医科优质中医药服务的基础上,选派骨干人员至站点巡诊,配置先进设施设备,开展“一支上级中医专家指导团队、一次中医药定期访视、一套中医特色科普讲座、一个中医药健康指导服务包、一个中医健康自我管理小组”等“五个一”巡诊特色工作,拓展中医康养、医体协同服务,全面提升中心及站点中医药服务水平,筑牢社区中医药网底,满足周边居民需求,夯实医疗健康服务体系。具体建设指导标准见附件1。

 

二、建设要求

 

(一)职责分工

市卫生健康委、市中医药管理局牵头制定上海市“中医药特色巡诊站点”建设指导标准,负责项目遴选和验收。

各区卫生健康委加强组织领导,会同区财政局、有关街镇等,按照建设指导标准,统筹区域资源,为“中医药特色巡诊站点”提供保障。

各项目建设单位充分发挥中医药特色优势,合理规划场地布局;优化设施设备配置,提高使用效率;科学安排建设进度,共同建设“中医药特色巡诊站点”,打造“家门口”中医特色服务品牌。申报单位所在街道(镇)积极为项目建设提供资源支持。

 

(二)建设计划

今年计划开展50家“中医药特色巡诊站点”建设。各区卫生健康委应选择条件成熟的社区卫生服务站和村卫生室进行申报。市卫生健康委、市中医药管理局经遴选后确定纳入上海市为民办实事项目建设单位名单。今年8月底前完成建设并向居民开放。  

 

(三)保障措施

市卫生健康委、市中医药管理局、市财政局将加强对各区“中医药特色巡诊站点”建设与运行的指导,定期协调和评价,将其纳入本市推进基层中医药主阵地建设的重要内容,推动落地见效。各区卫生健康委应加强指导,确保今年8月底前全面高质量完成任务并开放,为居民提供可持续的优质中医药服务;各区财政局应按照上海市为民办实事项目工作要求,根据不同社区卫生服务站和村卫生室功能定位和实际建设需求,做好“中医药特色巡诊站点”建设所需经费的保障工作。

 

三、项目申报

 

(一)申报范围

全市所有社区卫生服务中心下辖社区卫生服务站和村卫生室。社区卫生服务中心作为申报主体,其主要负责人为项目负责人。

 

(二)申报条件

1.项目申报单位设置中医馆,原则上应达到国家中医药管理局印发的《社区卫生服务中心 乡镇卫生院中医馆服务能力提升建设标准》,配备不少于5名第一执业点中医医师,提供中药饮片和中医医疗技术服务。

2.各申报单位择优选择人口覆盖密度较高的社区卫生服务站(村卫生室),原则上基础条件应达到国家中医药管理局印发的《社区卫生服务站 村卫生室中医阁建设标准》。

 

(三)申报程序

1.社区卫生服务中心按要求填报项目申报书(见附件2)申报。

2.各区卫生健康委对申报项目组织专家遴选并排序择优推荐至市卫生健康委。鼓励各单位积极申报。每区按照不低于2个项目单位推荐。

 

(四)申报时间

请各区卫生健康委于 3月13日前,将区内申报材料电子版和纸质盖章版一式五份报送至上海中医药社区卫生服务研究中心。

 

(五)联系人

市卫生健康委中医监管处 杨老师

电话:23111111  

上海中医药社区卫生服务研究中心 冯老师

电话:18700016701  

地址:静安区天目中路538弄北苑大厦1号楼705室

 

附件

1.上海市中医药特色巡诊站点建设指导标准

2.上海市中医药特色巡诊站点项目申报书

上海市卫生健康委员会          上海市中医药管理局

 上海市财政局

2025年3月4日

 

 

附件1:上海市中医药特色巡诊站点建设指导标准

 

 

为指导和规范本市开展中医药特色巡诊服务的社区卫生服务站和村卫生室(以下简称“中医药特色巡诊站点”)建设,丰富社区中医药服务内涵,筑牢服务网底,提升服务能级,特制定本建设指导标准。

 

一、功能定位

 

中医药特色巡诊站点是依托社区卫生服务中心建设的居民“家门口”的中医药服务平台,以中医“治未病”思想为指导,以提升社区中医药服务能级为目标,通过开展“一支上级中医专家指导团队、一次中医药定期访视、一套中医特色科普讲座、一个中医药健康指导服务包、一个中医健康自我管理小组”等“五个一”巡诊特色工作,为辖区居民提供多途径、多形式、多功能、高品质的中医药健康服务,充分融入功能社区,如养老机构、学校、公司企业等,满足多样化一站式优质便捷的中医药特色服务需求。

 

二、硬件设置

 

巡诊站点场地布局合理、整体装修装饰突出现代中医风格,内设候诊区、诊室、治疗区和中医药特色文化角,能够满足提供优质中医药服务需求。原则上,配置满足居民需求的中医特色治疗床位,开展针灸推拿、康复理疗、治未病等服务,并充分体现保护患者隐私要求。配备5类以上中医特色诊疗设备,鼓励配备中医药健康管理及文化传播设备等。

 

三、巡诊人员配置

 

原则上,社区卫生服务中心选派至少2名具有中级职称及以上的中医类别医师,通过派驻或巡诊的方式在巡诊站点每周提供5个半天的中医诊疗服务。巡诊站点内家庭医生团队长应为中医类别医师。邀请站点品牌特色相关领域的副高级及以上中医专家下沉站点巡诊,每周至少半天,开展中医带教和专病(专科)诊疗服务,协议期至少三年,为巡诊站点培养中医专病(专科)诊疗人才。在做好调休排班和绩效激励保障的基础上,鼓励按需开展午间、晚间和周末等中医延时服务。

 

社区卫生服务中心中医医师(含下沉专家)服务信息应在下辖所有社区卫生服务机构内公布,方便居民就近就医。

 

四、中医医疗服务

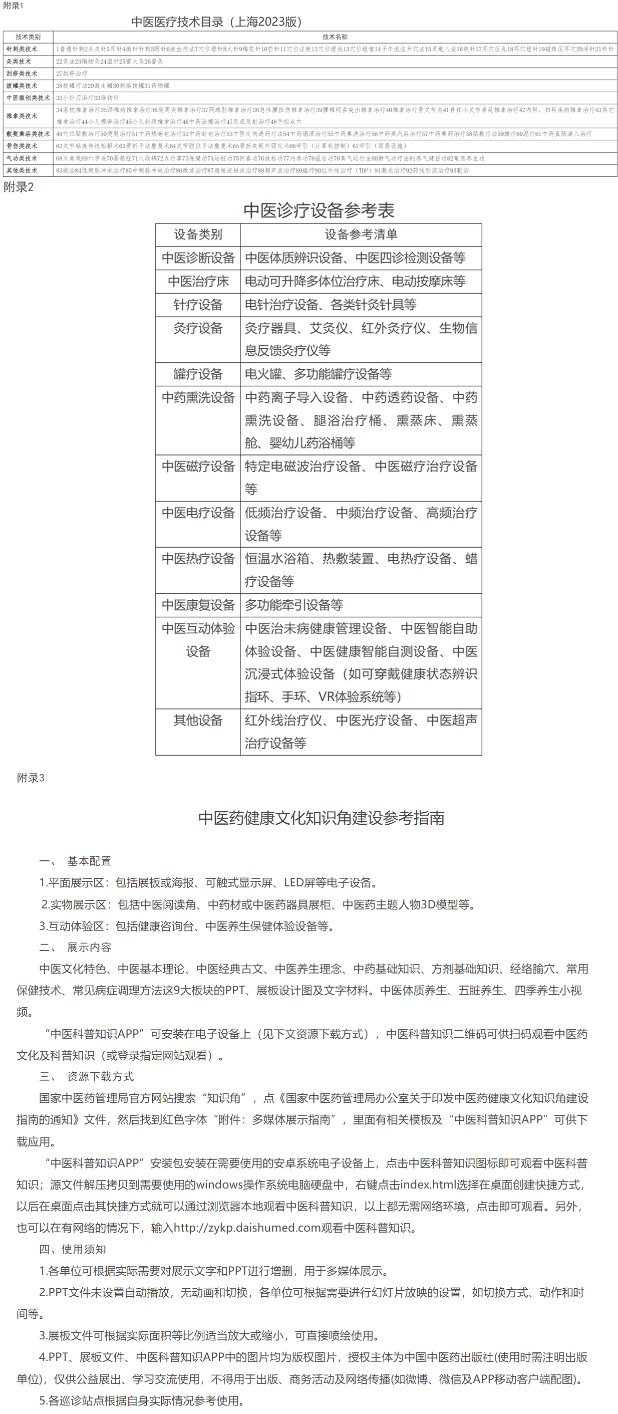
1.巡诊站点卫技人员能够熟练运用中医药知识和技术处理社区常见病、多发病和慢性病。提供中药饮片服务,按照中医药技术操作规范开展6类18种以上中医医疗技术(参照《中医医疗技术目录》上海2023版),开展4项上海市推广的中医药适宜技术项目(参照《上海市基层中医药适宜技术操作指南》)。能够应用中医药技术和方法,结合现代理疗方法,对慢性疾病、急性疾病恢复期等患者进行中医康复。

 

2.以老年人、儿童、妇女、慢性病患者为重点,结合中医临床特色优势病种,应用中医药技术方法开展中医诊疗和中医药健康管理服务。鼓励设立具有流派特色的中医名家工作室。工作室专家每月开展不少于半天的带教门诊,开展师徒传承带教,做实双向转诊。根据本社区人群和疾病的分布特征,打造中医药服务“一站一特色”,形成具有鲜明特色、群众满意的技术、管理和服务品牌,并大力宣传。

 

3.按照相关规定,针对辖区重点人群开展中医药访视和保健指导。为有需求的居家患者提供便利,通过家庭医生签约服务、家庭病床等多种方式,至少开展一次中医药定期访视,开展相应中医药健康干预。

 

4.原则上,巡诊站点中医诊疗人次数占总诊疗人次数比例达到30%以上,中药饮片处方占处方总数比例应达到5%以上或中医非药物疗法治疗人次占总诊疗人次比例应达到12%以上。辖区居民中医药知识知晓率和服务满意率均达90%以上或较建设前提高5%以上。

 

五、中医预防保健服务

1.运用中医治未病的理念和方法,为重点人群及慢性病患者提供规范的中医药健康管理服务。因地制宜,制定一个针对本辖区三高共管人员的中医药健康指导服务包,加强对三高共管人员中医药健康宣教和指导。推进中医智能化在中医药健康管理中的场景应用,至少开展3种慢性病的中医药健康管理服务。

 

2.在辖区居民中至少建立一个中医药特色明显的居民健康自我管理小组。定期运用中医药理论知识在饮食起居、情志调摄、食疗药膳、运动锻炼等方面对居民开展中医药健康指导,推广至少1套太极拳、八段锦、五禽戏等中医功法。

 

3.巡诊站点为辖区居民每月定期开展一次中医药科普讲座。形成1套中医药特色科普资料,及时更新中医药健康教育宣传栏,播放2种有中医药内容的健康教育音像资料。

 

六、综合保障

巡诊站点中医类别医师优先纳入区级及以上人才培养项目,优先在本区上级医院双聘。非中医类别卫技人员参加中医药知识和技能培训。每个巡诊站点所在单位和上级医院结对,成立一支中医专家指导团队。上级专家每月定期到巡诊站点进行门诊巡诊或带教指导,并主动公布中医专家团队巡诊信息,为社区居民提供一站式多维度的中医药诊疗服务。加强中医药健康服务宣教和指导,推进中医药融入功能社区,让中医药文化更形象、生动、直观地深入到社区居民和职业人群的生活和工作中。

 

附录:

1.中医医疗技术目录(上海2023版)

2.中医诊疗设备参考表

3.中医药健康文化知识角建设参考指南

 

版权所有 ©2018 智医创工具 All Rights Reserved. 沪ICP备12048712号-4