项目来了 | 上海市卫生健康委员会关于公布上海市第三届职业健康传播作品征集活动评选结果的通知

12/4/2024

上海市卫健委

上海市卫健委

110

12/4/2024 2:20:00 PM

各区卫生健康委员会,申康医院发展中心,上海市疾病预防控制中心、上海市卫生健康技术评价中心、上海市化工职业病防治院、上海市肺科医院(市职业病防治院)、上海市健康促进中心、上海化学工业区医疗急救站,各职业健康检查、职业病诊断机构,有关单位:

 

为深入宣传贯彻《健康中国行动(2019-2030年)》和《国家职业病防治规划(2021-2025年)》精神,加强职业健康领域科普与宣教,进一步普及职业健康知识,提升劳动者职业健康素养,根据《国家卫生健康委办公厅 中华全国总工会办公厅关于举办第三届职业健康传播作品征集活动的通知》要求,本市组织开展了第三届职业健康传播作品征集活动。

 

活动开展以来,各区及有关部门高度重视,组织各级职业病防治机构、疾控中心、工会组织、高校和企业积极参与,创作了一大批兼具科技性、创新性、艺术性,劳动者喜闻乐见的传播作品。全市共收到作品100余件,其中符合要求的作品为92件。经过初步形式审查、一轮专家打分评选、二轮专家评审会终审,最终有20件图文类、20件视频类作品获得相关奖项(见附件1)。同时,根据各区参与情况和作品质量确定最佳组织单位2家、优秀组织单位7家、组织贡献单位15家(见附件2)。评选结果已按程序公示,现予以公布。

特此通知。

 

附件:

1.上海市第三届职业健康传播作品征集活动获奖作品名单

2.上海市第三届职业健康传播作品最佳组织单位、优秀组织单位、组织贡献单位名单

 

上海市卫生健康委员会

2024年12月2日

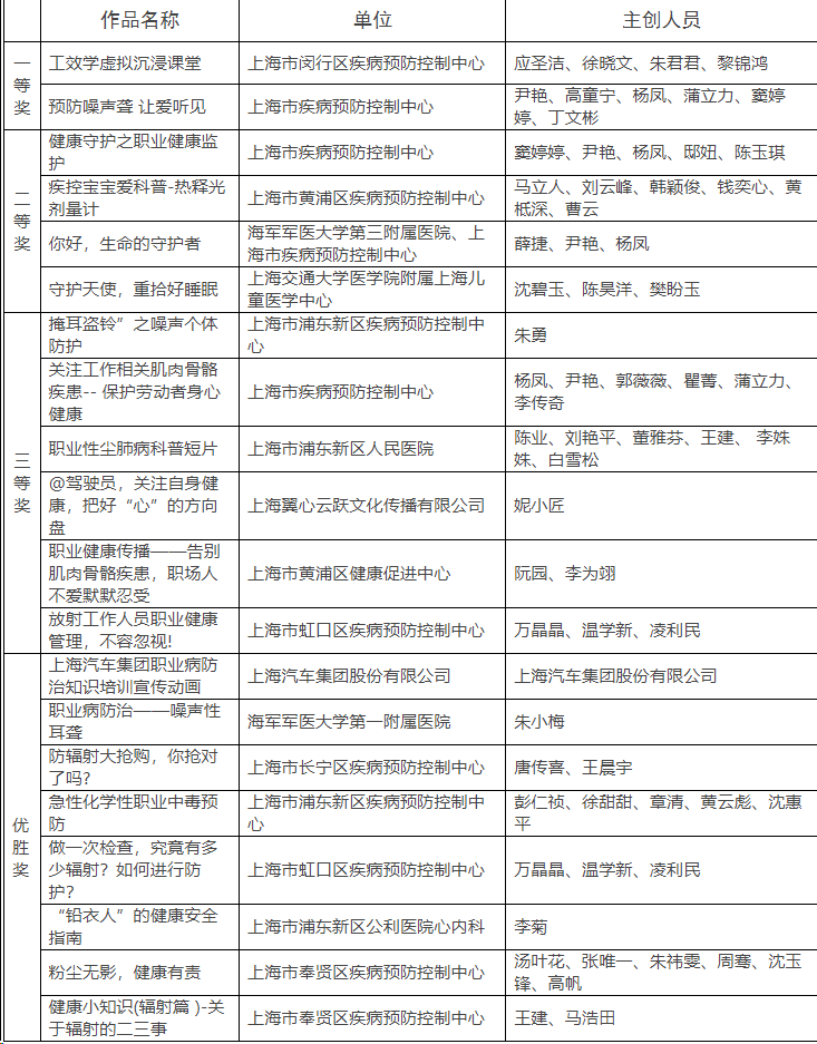
上海市第三届职业健康传播作品征集活动获奖作品名单(视频类)

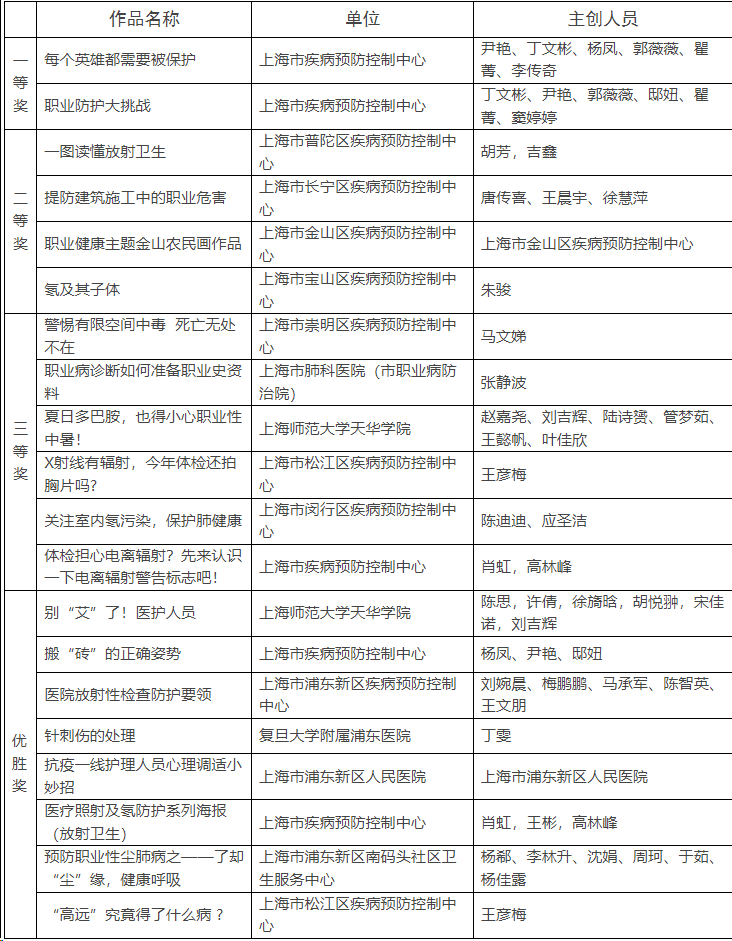
上海市第三届职业健康传播作品征集活动获奖作品名单(图文类)

上海市第三届职业健康传播作品最佳组织单位、优秀组织单位、组织贡献单位名单

版权所有 ©2018 智医创工具 All Rights Reserved. 沪ICP备12048712号-4