项目来了 | 上海市卫生健康委员会上海市中医药管理局关于公布2024年度市级医院中西医协同引导项目立项名单的通知

11/26/2024

上海市卫健委

上海市卫健委

139

11/26/2024 2:18:00 PM

申康医院发展中心、有关大学,有关市级医院:

 

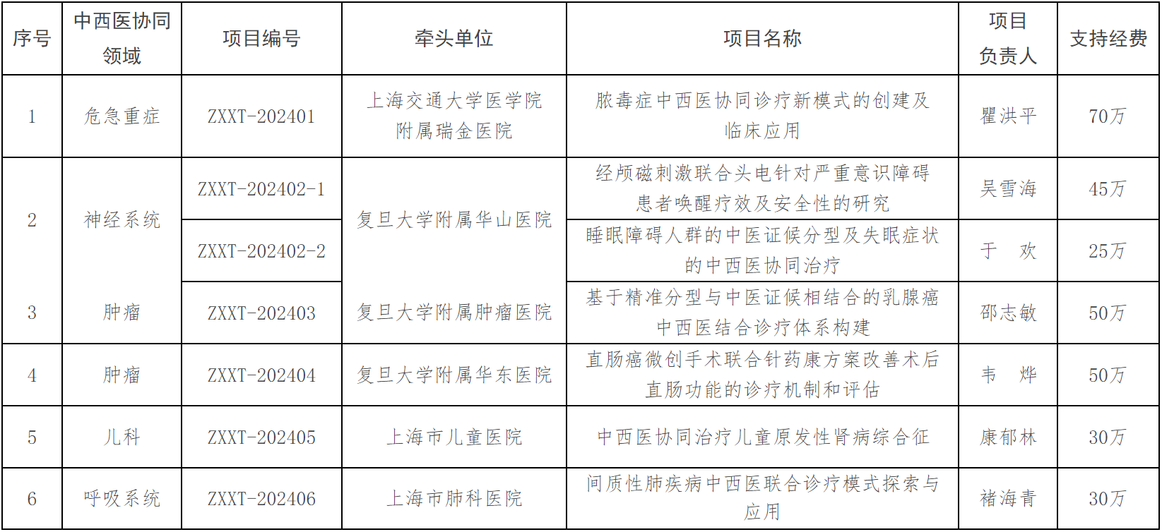
为进一步推进本市中西医协同工作,根据《关于开展2024年度综合医院中西医协同引导项目申报工作的通知》(沪卫中管〔2024〕7号),市卫生健康委、市中医药局近期组织开展了2024年度市级综合医院(含专科医院,妇幼保健院等)中西医协同引导项目申报工作。经专家评审并经市卫生健康委、市中医药局审核,确定了6个中西医协同领域及相关建设方向(见附件)。现将立项名单予以公布,并就有关事项通知如下:

一、项目建设周期为自发文之日起两年。

二、根据确定的中西医协同领域及相关建设方向,对承担单位给予资助,鼓励承担单位给予项目经费支持。

三、市卫生健康委、市中医药局将择期组织开题汇报,指导各项目负责人按照招标文件精神,优化完善建设内容和经费用途,并填报建设任务书。

四、各办医主体和承担单位要加强对项目的指导和督促,通过建设强化中西医临床协作攻关机制,推广中西医结合医疗服务模式,提升重点领域、重点病种的中西医结合诊疗水平。

五、市卫生健康委、市中医药局将加强项目管理,并委托上海市中医优势病种管理办公室开展日常管理及验收。项目过程考核和验收结果纳入管理档案。中期考核不通过、无故中止项目或验收不通过的,将影响申报其他项目的资格。

 

附件:2024年度市级医院中西医协同引导项目立项名单 

上海市卫生健康委员会        上海市中医药管理局

2024年11月20日

 

附件:2024年度市级医院中西医协同引导项目立项名单 

版权所有 ©2018 智医创工具 All Rights Reserved. 沪ICP备12048712号-4