全科医生职业能力培训——社区科研能力提升培训班招生简章

4/3/2024

小全编辑

全科之窗|ABC平台编辑

114

4/3/2024 3:07:00 PM

为贯彻落实《进一步提升本市社区卫生服务能力的实施方案》(沪府办发〔2023〕7号)文件要求,上海市卫生健康委指导上海市全科医学教育培训中心制定了《社区全科医生职业能力提升培训建设方案》并复函,在同意整体方案的基础上,2025年将陆续启动社区急需的包括“社区科研能力提升培训班”在内的多个培训项目, 开展社区全科医生职业能力提升培训工作。

 

一、项目意义

 

社区全科医生作为基层医疗服务的核心力量,其科研能力的提升对于推动基层医疗服务质量和学术水平的提高具有重要意义。本培训班旨在提升社区全科医生的科研能力,促进基层医疗服务与科研创新的融合,通过加强常见病的病因、诊断、治疗和预防等方面的科研思维训练,帮助全科医生将临床实践转化为科研成果,提升基层医疗服务质量,为分级诊疗制度和居民健康保障提供支持。

 

二、培训目标

 

1、科研知识与技能提升:使全科医生系统掌握医学科研设计方法、医学统计分析操作等基础知识和技能,能够独立完成简单的科研设计与数据处理。

 

2、临床与科研结合:促进全科医生将日常临床实践与科研思维相结合,学会从临床问题中提炼科研课题,提升解决实际问题的能力,为社区常见疾病的诊疗采取更科学、精准的方案提供基础。

 

3、论文撰写与发表:通过强化研究设计和统计分析,能帮助学员提升论文撰写的能力,促进全科医生个人的职业发展,也能提高社区卫生服务中心的科研影响力,推动社区医疗经验的交流与传播。

 

三、项目特色

 

1、本培训班通过理论授课与实际操作相结合的方式进行教学。课程内容涵盖临床研究设计、医学统计方法与论文撰写等科研核心内容,理论知识与实际操作并重,通过SPSS软件实操演练,帮助学员掌握数据分析技能,使学员能够将所学知识应用到日常的科研工作中,提升实际科研能力。

 

2、项目与同等学力申请硕士学位衔接,符合条件者可以申请部分课程认证,具体内容可向主办方咨询。

 

四、培训时间和地点

 

1、时间:2025年4月24日- 2025年9月30日

 

2、地点:上海交通大学医学院 (黄浦区重庆南路227号)及相关医院。

 

五、招生对象

 

基层医疗机构全科医师,限额50人。

 

六、学习方式

 

采用短期进修形式,现场授课,理论授课为3天,实践操作授课为2天半。

 

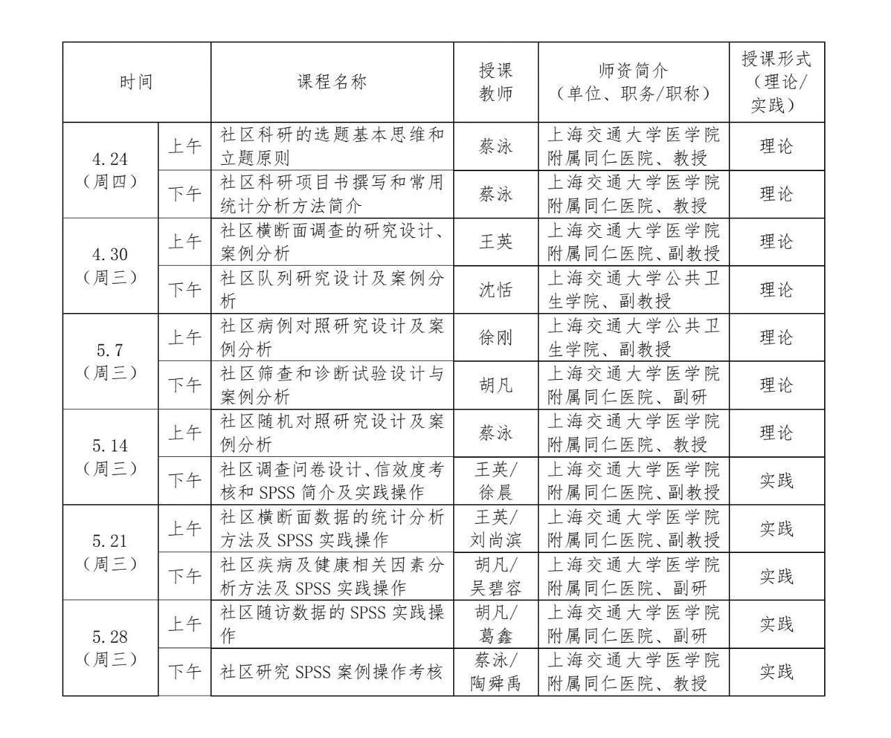
七、课程方案

 

 

八、授予证书

 

圆满完成本次培训,可获得以下证书:

1、上海交大医学院统一颁发的“上海交通大学医学院非学历教育结业证书”;

2、授予继续医学教育学分。

 

九、招生时间及报名方式

 

1、招生时间:即日起至2025年4月19日。

2、个人扫码报名

3、集体报名:下载报名表并发送到邮箱:

yf0358@shsmu.edu.cn

 

十、收费标准及缴费方式

 

收费标准:3600元/人。培训费用含授课师资费、场地费、学习资料费、午餐费、证书制作费和合影费,不包括学员往来交通费,远郊学员如需住宿费用自理。

上海市全科医学教育培训中心

上海交通大学医学院继续教育学院

2025年3月7日

时间

地点

科室

会议内容

联系电话

版权所有 ©2018 智医创工具 All Rights Reserved. 沪ICP备12048712号-4

* 您的姓名:
职务:
单位名称:
联系邮箱:
* 联系电话:
联系地址: