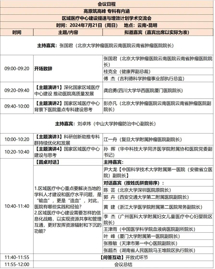
区域医疗中心建设提速与增效计划学术交流会

7/10/2024

小全编辑

全科之窗|ABC平台编辑

148

7/10/2024 2:12:00 PM

从2019年至2023年,围绕"加快优质医疗资源扩容和区域均衡布局",国家相继出台多项政策,较为典型的三套"组合拳":

 

一是《区域医疗中心建设试点工作方案》明确未来3-5年努力形成一批以区域医疗中心为核心的专科联盟;

 

二是《关于推动公立医院高质量发展的意见》提出加快推进传染病、创伤、重大公共卫生事件等专业类别的国家医学中心、区域医疗中心和省级医疗中心、省级区域医疗中心设置建设;

 

三是《"十四五"优质高效医疗卫生服务体系建设实施方案》明确指出重点支持国家医学中心、区域医疗中心建设,推动省域优质医疗资源扩容下沉,支持各地建设120个左右省级区域医疗中心。

 

进入新时期,构建区域医疗中心应从何处发力?如何加快补齐区域资源短板,提速区域医疗中心建设与管理?

 

基于此,海南博鳌医学创新研究院、健康界特别策划"高原筑高峰 专科有内涵"为主题的"区域医疗中心建设提速与增效计划学术交流会"。

健康界

2024年7月10日

时间

地点

科室

会议内容

联系电话

版权所有 ©2018 智医创工具 All Rights Reserved. 沪ICP备12048712号-4

* 您的姓名:
职务:
单位名称:
联系邮箱:
* 联系电话:
联系地址: