倒计时14日!长三角运动医学联盟社区运动医学高峰论坛会议通知发布,将于12月7日举办!

11/24/2025

21

11/24/2025 12:00:00 AM

长三角运动医学联盟社区运动医学高峰论坛会议通知

尊敬的专家:

 

为深入贯彻落实《“健康中国2030”规划纲要》,推进国家“十五五”健康优先发展战略部署,积极响应2025年启动的“医疗卫生强基工程”,论坛将深度探索运动医学服务体系向基层延伸的创新路径,着力强化基层服务能力、补齐运动医学短板,并推动以“运动”为核心的健康文明生活方式深入社区、惠及全生命周期人群。

 

2025年12月7日,由长三角运动医学联盟、上海康复医学会运动健康专业委员会主办,复旦大学附属华山医院、北京生命绿洲公益服务中心、全科推动社区健康行业发展促进平台协办的“长三角运动医学联盟社区运动医学2025高峰论坛”将在上海隆重召开。

 

本次高峰论坛的主题是:

社区运动强基,多方协力登峰!

 

会议同时举行长三角运动医学联盟&中国老年保健协会互联网+医养护康专委会&全科推动社区健康行业发展促进平台&上海市康复医学会运动健康专委会&上海健康医学院产学合作(医院管理)处&复旦大学医学院医院管理处联合共建:长三角运动医学联盟登峰计划启动仪式;长三角运动医学联盟成员单位授牌、新筹单位颁证仪式。

 

热烈欢迎各联盟会员单位和有志于发展运动医学同道参加本次会议。

 

长三角运动医学联盟

上海康复医学会运动健康专业委员会

复旦大学附属华山医院

北京生命绿洲公益服务中心

全科推动社区健康行业发展促进平台

 

(一)会议信息

 

时间:2025年12月7日8:00~16:40

地点:复旦大学附属华山医院浦东院区(上海市浦东新区红枫路525号)

会务组联系人:邱宜成  13671648977

 

主办单位:

长三角运动医学联盟

上海康复医学会运动健康专业委员会

协办单位:

复旦大学附属华山医院

北京生命绿洲公益服务中心

全科推动社区健康行业发展促进平台

 

(二)参会领导(拟)

()

上海市卫生健康委员会基层卫生健康处 张天晔

上海市浦东新区卫生健康委员会 傅筱瑾

复旦大学医学院医院管理处 龙子雯

上海健康医学院产学合作(医院管理)处 张苏华

国家体育总局体育科学研究所运动与康复研究所 李国平

《中华医学杂志》编辑部主任 吕相征

复旦大学医院管理研究所 高解春

Burns &Truma编辑部主任 梁光萍

长三角运动医学联盟秘书长 华英汇 等

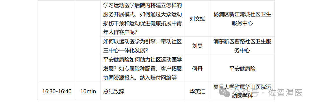
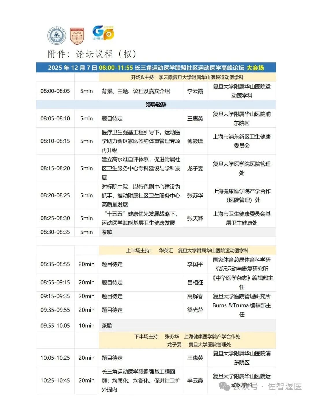
(三)会议议程

版权所有 ©2018 智医创工具 All Rights Reserved. 沪ICP备12048712号-4